广东暨港教育咨询有限公司 > 学习资讯 > 暨港教育-港澳台侨联考强化班:港澳台联考是基于普高课本,还是基于其他特别的教材出题(考纲分析)
2024-01-30阅读:304次
港澳台联考出题
暨港教育联招强化班
港澳台联考作为一门独立于高考外的考试,那它的考试题目是基于普通高中课本还是其他特别的教材呢?可以告诉大家,虽然港澳台联考的考试内容和形式与内地高考有所不同,但它们都是基于国家统一的教育标准和要求来命题的,学生的学习内容和难度相似,也就是说港澳台联考是基于普高课本出题的。那么港澳台联考都考些什么呢?我们来看看。
三大主科
港澳台侨全国联考考试科目仍分为文理两科,其中文科考语数英+历史、地理,理科考语数英+物理、化学,考试科目共五科,单科满分150,总分750。
01
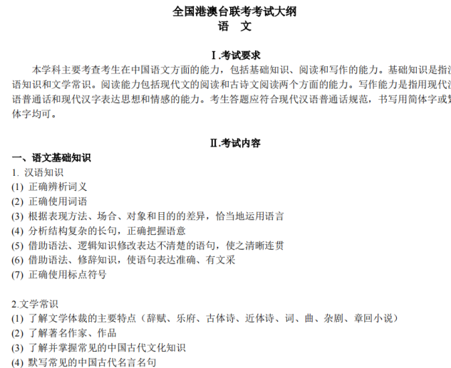
语文
语文基础知识+文言文阅读+文言文翻译、默写+白话文阅读+写作。
试卷分为两个部分:
第一部分为选择题,共18题,分值约占全卷分值的36%;第二部分为简答题和作文即非选择题,共10题,分值约占全卷分值的64%,其中的作文题为60分,占全卷分值的40%。
详细考纲
语文考试难度适中。作文是命题作文,需要考生根据题目要求进行创作;阅读因为包括了文言文阅读和现代文阅读,所以难度相对较高;基础知识考察较为广泛,涉及文化常识、文学常识等。
02
数学
代数+三角+解析儿何+立体几何+统计与概率。
试卷分为三个部分:
第一部分选择题,共12题,分值占全卷的40%;第二部分填空题,共6题,分值占全卷的20%;第三部分解答题,共4题,分值占全卷分值的40%。
详细考纲
与内地高考相比,数学难度较低,但也需要考生具备一定的数学基础。
03
英语
听力+英语运用+阅读理解+短文改错+写作。
试卷分为两个部分,第一部分为听力题,共20题,分值占全卷的20%;第二部分为笔试题,分值占全卷的80%。
详细考纲
英语考试难度适中。主要考察考生的语言知识和语言运用能力,听力难度较高,且对词汇量的要求是最好熟练掌握2000-3500个单词。
文科
01
历史
中国近代史+中国古代史+世界史。
试卷分为两个部分,第一部分是选择题,共20题,分值占全卷的40%;第二部分为非选择题,共4题,分值占全卷的60%。
详细考纲
历史考试难度适中。港澳台联考中的历史相对较为细节化更偏向历史事实掌握,解答问答题需要较强的文学文化知识积累,考试难度主要集中在记忆和理解方面,需要考生具备较好的历史素养和思维能力。
02
地理
自然地理+人文地理+区域地理。
试卷分为两个部分,第一部分为选择题,共20题,分值占全卷的40%;第二部分为非选择题,共7题,分值占全卷的60%。
详细考纲
地理考试难度适中。考试中很多题目涉及到实际应用,要求学生能够运用所学知识解决实际问题,具备较强的知识迁移能力和综合分析能力。
理科
01
物理
力学+电学+热学+光学+原子物理学。
试卷分为两个部分,第一部分为选择题,共13题,分值约占全卷的35%;第二部分为非选择题,共6题,分值约占全卷的65%。
详细考纲
物理考试难度较高。因为港澳台联考物理考点中的平行板电容器、原子物理、几何光学、热学等这些题目在新高考中不太常见或不作为重点考察。
02
化学
基本概念和原理+无机+有机+计算+实验。
试卷分为两个部分,第一部分为选择题,共15题,分值约占全卷的40%;第二部分为非选择题,共6题,分值约占全卷的60%。
详细考纲
化学考试难度微高。港澳台联考在设题角度上可能更加细致,需要掌握大量的化学方程式和计算,以及理解化学实验的过程和原理,一些内容的考察难度也较高。
总的来说,港澳台联考的大部分内容都是我们在普通初高中课本里学过的内容,只要按部就班地认真学习过来,等到上高中后再逐步转移学习重心,还是可以在港澳台联考中取得良好成绩的。想要上文全部的详细考纲,可以联系招生老师领取哦!
今天的港澳台侨联考资讯就先分享到这里了,想要了解更多的港澳台侨联考问题,欢迎拨打暨港教育-港澳台侨联考强化班咨询热线:020-23310690
也可以直接跟招生老师联系:
【END】
扫码添加老师咨询详情
