您好 ,欢迎来到广东暨港教育咨询有限公司 ! 请登录 免费注册
更可领取最高300元助学金
台湾学测 澳门四校联考 香港DSE考试
台湾学测 澳门四校联考 香港DSE考试
全国联考 两校联考
暨港港澳台侨联考培训学校 暨港教育-港澳台侨联考强化班
华兴教育
华青港澳台侨联考培训学校
语文 数学 英语 物理 化学
语文 数学 英语 历史 地理
广东暨港教育咨询有限公司 > 学习资讯 > 暨南大学港澳台联考班:考上就是赚到!这些港澳台联考学校的奖学金最高可免全年学费!
>
2025-11-02阅读:173次
一、奖学金种类大揭秘
1. 国家级奖学金:基础坚实,覆盖面广
港澳及华侨学生奖学金:由财政部、教育部联合设立,是港澳及华侨学生可以申请的一项重要奖学金。
本专科奖学金按等级发放:
特等奖每年8000元(190人)
一等奖每年6000元(1000人)
二等奖每年5000元(1600人)
三等奖每年4000元(2700人)
台湾学生奖学金:是面向台湾学生设立的奖学金,申请者需认同一个中国,拥护祖国统一。
本专科生奖学金分为:
特等奖 60名(每学年8000元)
一等奖350名(每学年6000元)
二等奖500名(每学年5000元)
三等奖800名(每学年4000元)
2. 社会奖学金:精英荟萃,竞争激烈
宝钢优秀学生奖学金:由宝钢教育基金会设立,奖金金额为1万元/人,每年大约选拔500名左右的杰出学生,其中台湾地区、港澳地区学生约占100名左右。
申请要求:包括思想政治表现良好、学业成绩优秀、综合能力突出,并需通过学院及学校评审。需要注意的是,一旦获得宝钢优秀学生奖,将不再参与港澳台国家奖学金的评选。
3. 高校专项奖学金:各具特色,丰厚度惊人
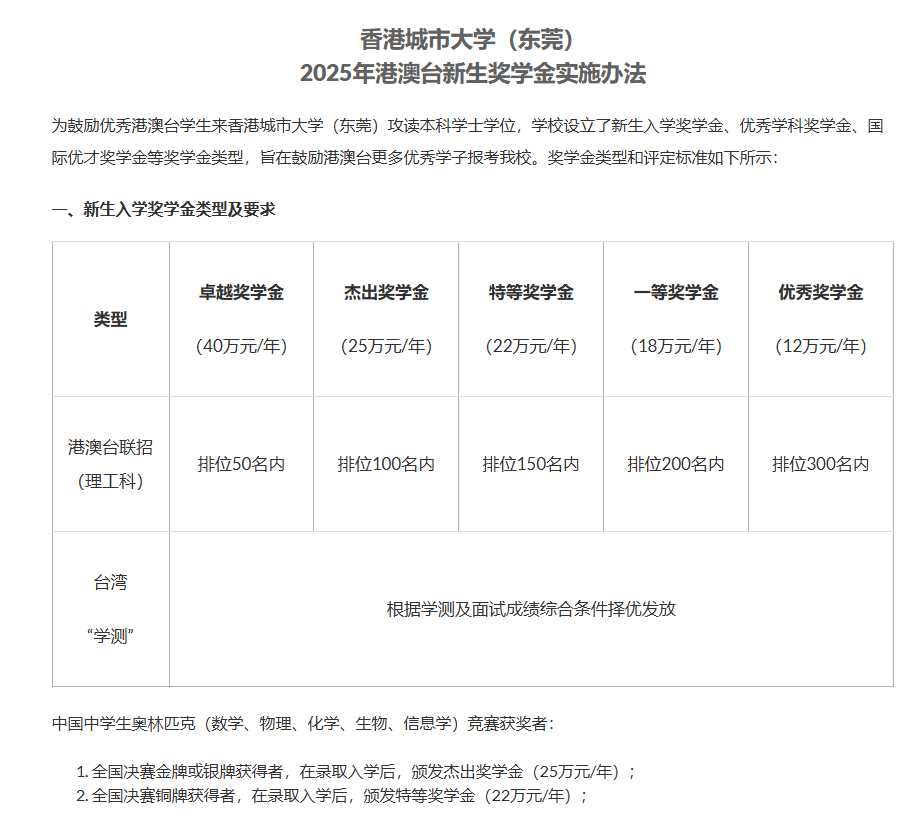
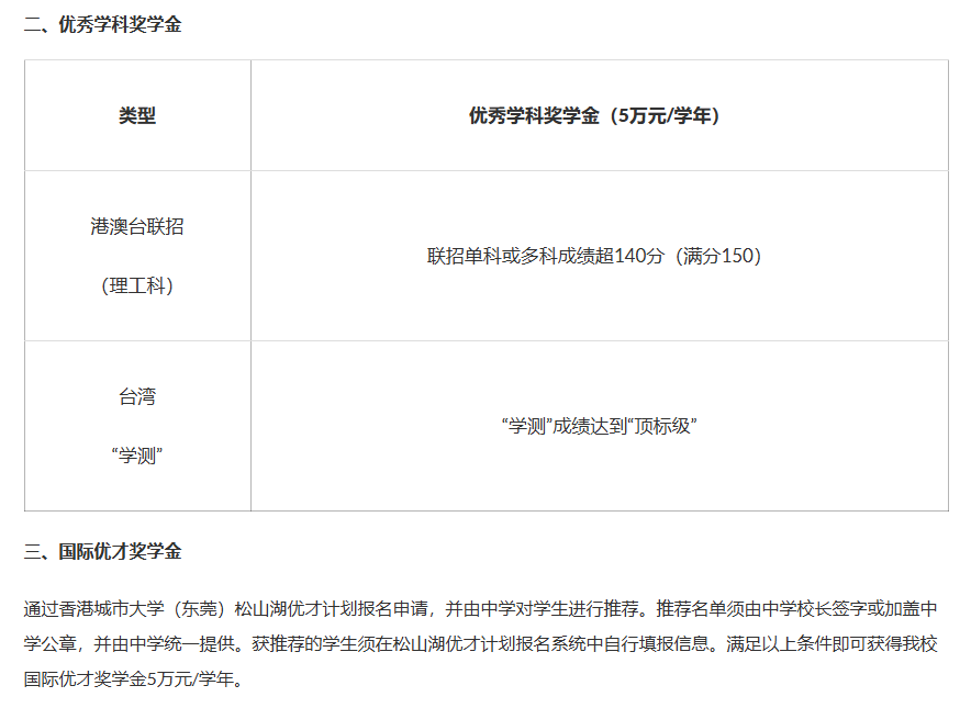
除了上述奖学金,不少高校还设有专项奖学金,如香港城市大学(东莞)为港澳台联招理工科排位前300名的学生提供金额不等的优秀奖学金。高校专项奖学金种类繁多,金额丰厚。
二、重磅盘点!“奖学金大户”学校
香港城市大学(东莞):奖学金额度领先
该校为港澳台学生设立的奖学金非常有吸引力,包括
卓越奖学金(40万元/年)
杰出奖学金(25万元/年)
特等奖学金(22万元/年)等多个等级。
奖学金颁发期限最长为四年,获奖学生每学年绩点达到3.3(满分为4.3)方可续得。
暨南大学:叠加效应显著
暨南大学为联考成绩优异的学生提供丰厚奖励:
总分前10名可获得5万元
第11-50名可获2万元。
更为吸引人的是,若学生同时获得不同项目奖学金,累计金额最高可达10万元。
中山大学:综合评定全面
中山大学的奖学金评定不仅考虑学业成绩,还注重科研表现和社会服务。在参评人数不超过符合参评条件学生50%的情况下,每位学生一年可获得2000元奖励。
三、干货收藏!如何成功申请到奖学金?
1. 提前调研,锁定目标
在报考阶段乃至入学前,就应仔细研究目标院校的奖学金体系,包括种类、金额、评选标准、申请时间等。多数奖学金(特别是国家奖学金、校级常规奖学金)集中在每年9-10月申请。部分高校的新生专项奖学金可能需要在其录取后或入学初尽快确认申请,错过或无法补申。
2. 夯实基础,全面发展
优异的学业成绩是绝大多数奖学金的核心评定标准和硬性门槛。在保持成绩的同时,积极参与科研、竞赛、社会服务、学生工作等活动,能有效提升综合竞争力。
3. 材料准备,规范完整
申请材料是成功申请奖学金的关键之一。需要提前准备的材料可能包括成绩单、推荐信、个人陈述、获奖证书、社会实践证明等。个人陈述应突出家国情怀、社会责任、学术志向,有港澳台交流活动、公益项目等证明材料更具说服力。
如需一对一升学指导或咨询华侨港澳台联考相关问题,请添加文末老师微信,也可咨询招生办罗老师18903009286
扫码添加老师咨询详情