您好 ,欢迎来到广东暨港教育咨询有限公司 ! 请登录 免费注册
更可领取最高300元助学金
台湾学测 澳门四校联考 香港DSE考试
台湾学测 澳门四校联考 香港DSE考试
全国联考 两校联考
暨港港澳台侨联考培训学校 暨港教育-港澳台侨联考强化班
华兴教育
华青港澳台侨联考培训学校
语文 数学 英语 物理 化学
语文 数学 英语 历史 地理
广东暨港教育咨询有限公司 > 学习资讯 > 暨南大学港澳台联考班:港澳台联考科目详解:几科必考、考试要求全在这里!
>
2025-12-27阅读:189次
一、港澳台联考是什么?
港澳台联考,全称为“中华人民共和国普通高等院校联合招收华侨及港澳台地区学生考试”,由教育部统一组织,是专为港澳台及华侨学生设置的招生考试。自1985年设立以来,它已帮助多名港澳台侨学生顺利进入内地大学。
与内地高考相比,联考有以下四大显著优势:
1. 总分一致(750分),但考试科目更少
分文理两类,各考5门,各比内地高考少一门,学生学习压力明显降低。
2. 竞争压力更小
2025年港澳台联考报考人数11939人,远低于普通高考动辄千万级的规模。
3. 录取分数线更友好
普通院校:文科430分,理科460分
艺术体育类:文科330分,理科360分
高分段院校:文科510分,理科560分
4. 考查重基础,难度整体低于高考
基础知识占比高,灵活度要求较低,更考“会不会”,而非“会多少”。
对许多学生来说,这是一条“更可控、更有把握”的名校升学路径。
二、港澳台联考科目设置
联考按照传统文理分科,考生需选择文史类或理工类,其科目构成为:
文科:语文、数学、英语、历史、地理
理科:语文、数学、英语、物理、化学
每科150分,总分750分
以下为具体说明:
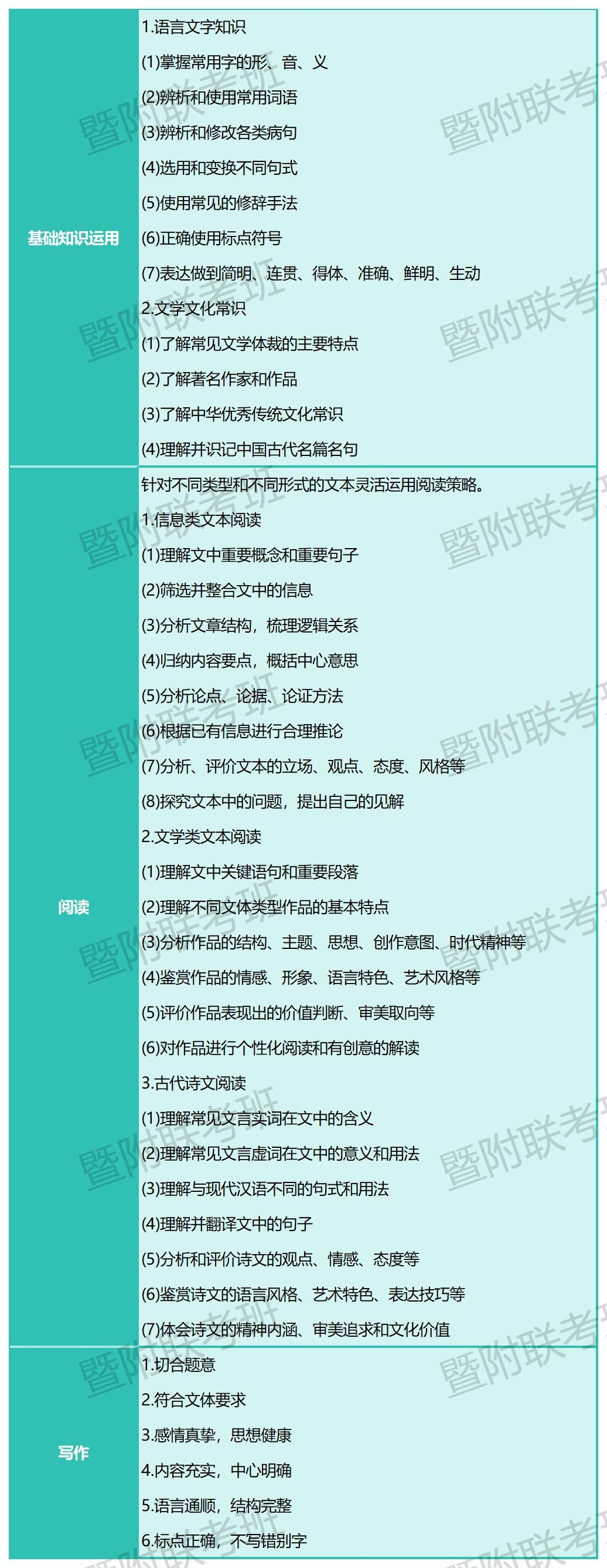
1. 中文考试要点
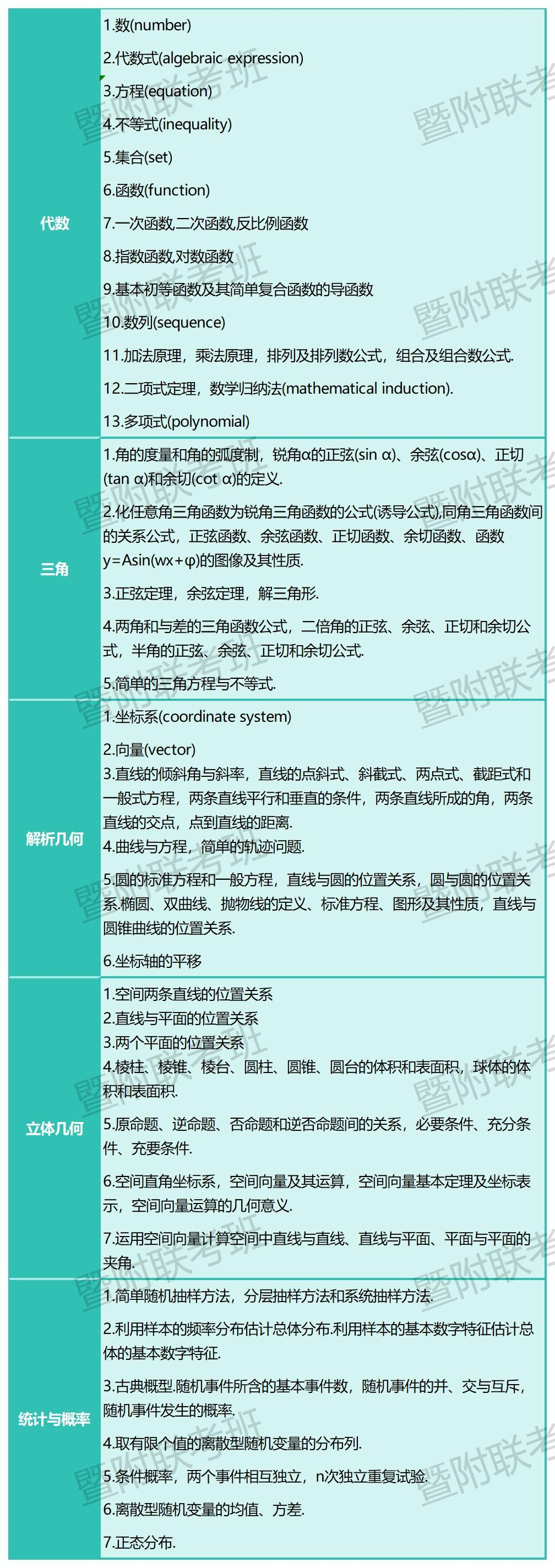
2. 数学考试要点
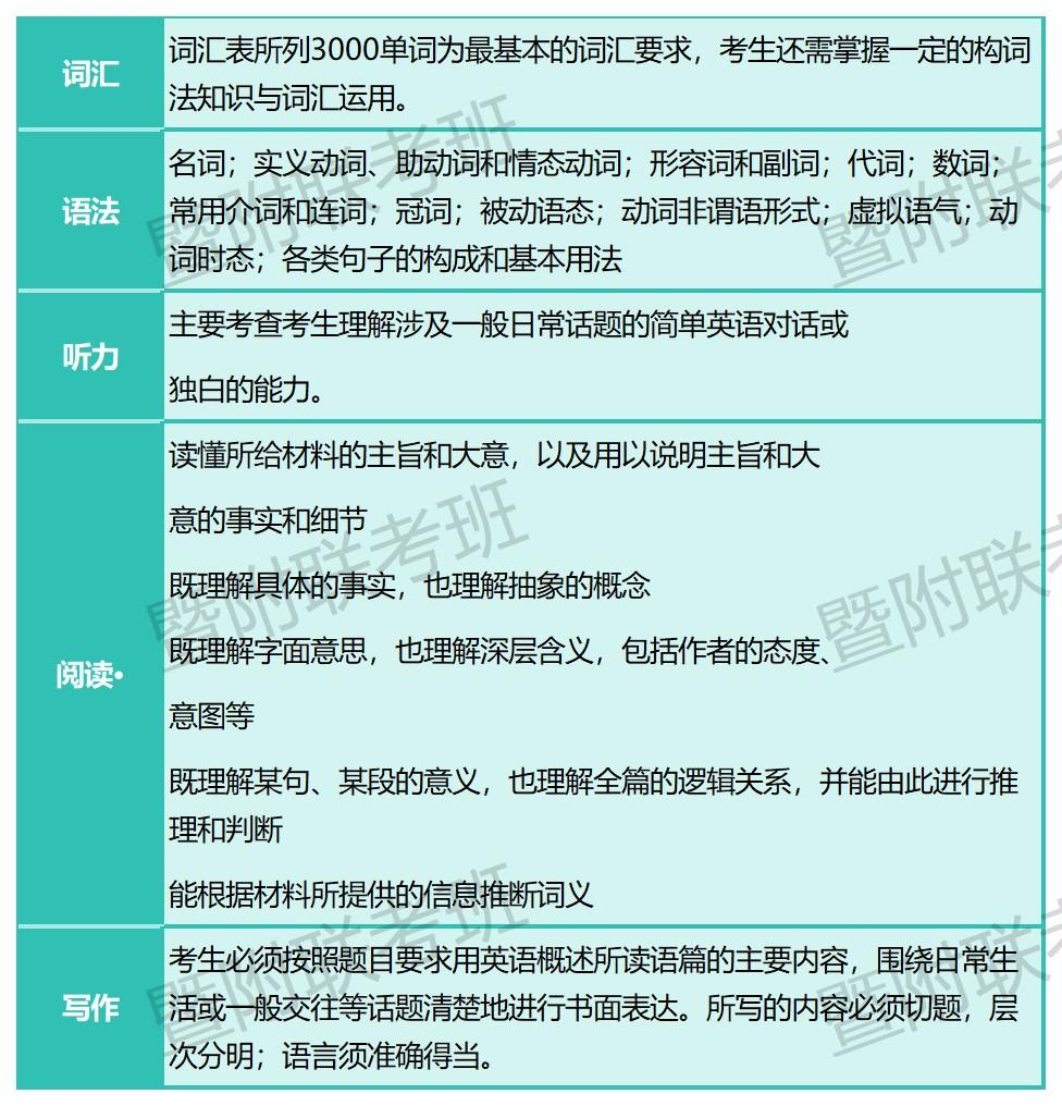
3. 英语考试要点
4. 历史考试要点
5. 地理考试要点
6. 物理考试要点
7. 化学考试要点
三、2026年考纲重大调整!
教育部于2025年8月发布了第四版考试大纲,将于2026年正式实施。
三大核心方向:
1. 能力导向更突出
不再只考知识点,而是结合应用能力与综合素养。
2. 题型结构优化
主观题比例提高
阅读与写作、实验与探究类考查增多
题型更加灵活、多样
3. 知识体系更规范
多个学科更新专业术语与概念描述,使知识框架更科学。
所有考生都必须提前适应,否则极易在新题型中丢分。
四、高效备考策略
1. 尽早适应新题型(从现在开始)
尤其是英语语法填空、概要写作,数学的分值结构变化等,需要时间磨合。
2. 夯实基础,系统梳理知识
联考重基础,特别是文科阅读、理科概念与公式。建议:先通读新考纲,梳理新增内容并建立知识框架
3. 针对弱科重点突破
通过专项练习、单元模拟、错题精炼来“拉平短板”。
4. 样卷与真题必须吃透
样卷与真题能告诉你:题型怎么出、难度如何把握、解题套路是什么,建议至少做近5年真题,每一套做三遍。
5. 制定精细化复习计划
包含:各阶段目标、每科每周任务、定期自测、预留调整空间,合理规划能显著降低焦虑,提高学习效率。
如需一对一升学指导或咨询华侨港澳台联考相关问题,请添加文末老师微信,也可咨询招生办罗老师18903009286
扫码添加老师咨询详情