广东暨港教育咨询有限公司 > 学习资讯 > 暨南大学港澳台联考班:高效备考!暨附教育港澳台联考冲刺班招生中
2026-02-27阅读:32次
一、联考机遇与挑战并存
2026年联考迎来重大变革,新考纲更侧重考查学生的综合能力与应用能力。
报考人数持续攀升,2025年已达11939人,预计2026年将突破1.5万大关。但港澳台联考的985录取率仍是普通高考的5倍左右,2025年达到8.6%。
招生规模也在扩大,2025年新增包括西湖大学、香港城市大学(东莞校区)等12所院校,招生院校总数达378所,为考生提供更多选择。
二、暨附教育冲刺班四大核心优势
分层教学,定制个性化路径
我们针对不同基础学生推出分层教学模式:
尖子生培优计划:通过选拔考试可入读尖子班,冲刺清华、北大等顶尖名校
中分段学生提升方案:以全国联考、两校联考为主,冲刺985、211名校
基础薄弱学生补弱计划:重点解决基础问题,多维度保障升学
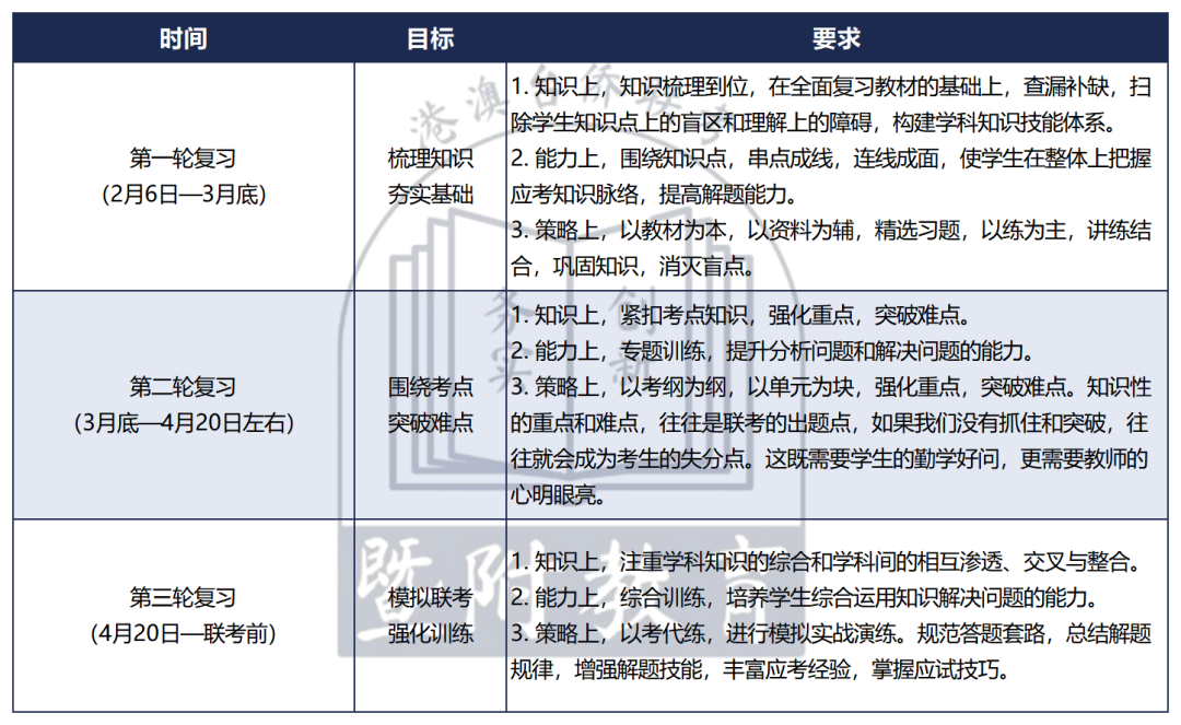
科学教学体系,精确到天
冲刺班时间表规划明确:
2月-3月:梳理知识,夯实基础
3月-4月:专项突破+综合训练
4月-考前:全真模拟考,强化应试能力
考前阶段:心理调整、答题技巧精讲、状态调整
独家教学资源,师资保障
教学团队由特级教师、中学一级教师、海归精英和高校名师组成,所有教师均有多年联考教学经验。
教材和教辅资料由暨南大学出版社出版,凭借多年针对港澳台侨联招考试的教辅资料出版经验,形成了科学、全面的一体化备考教材。学生可以通过这些专属教材实现针对性学习。
全真模拟环境,提前适应考场
我们提供:
完全模拟真实考场的月考环境
联考评分标准详细解读
答题技巧与时间分配训练
三、全方位保障体系
学习环境与生活管理
校区实行24小时安保制度,严格管控进出。生活区配备专职教官和宿管,确保学生规律生活。
每个班级配备专属班主任,点对点管理,实行全面无手机化管理,为学习提供优质环境。
心理支持与状态调整
学校配备定期心理辅导课程,及时疏解学生学习压力。专门心理老师为有需求的学生提供一对一心理疏导。
升学指导与志愿填报
学校根据多年志愿填报经验,对学生成绩进行准确分析和定位,提供专业志愿填报指导。举办志愿填报大会,讲解各校情况和专业特点。
四、招生信息
招生对象:
港澳地区考生:需具有《港澳居民来往内地通行证》或《港澳居民居住证》以及香港或澳门居民身份证
台湾地区考生:需具有《台湾居民来往大陆通行证》或《台湾居民居住证》以及在台湾居住的有效身份证明
华侨考生:需满足住在国居留要求,并具有高中毕业文化程度,具体要求咨询招生老师
校园环境:
校区拥有安静、优雅、高绿化的生活环境,封闭式管理集吃、住、学于一体。
如需一对一升学指导或咨询华侨港澳台联考相关问题,请添加文末老师微信,也可咨询招生办<section style="box-sizing:border-box;color:#3E3E3E;text-align:justify;font-size:16px;">
<section style="max-width:100%;margin:0px 0px 20px;position:static;box-sizing:border-box;">
<section style="line-height:0;text-align:center;box-sizing:border-box;max-width:100%;position:static;">
<section style="max-width:100%;vertical-align:middle;display:inline-block;line-height:0;box-sizing:border-box;">
<img class="raw-image" style="vertical-align:middle;max-width:100%;width:100%;box-sizing:border-box;" data-ratio="0.4259259" data-w="1080" _width="100%" data-s="300,640" crossorigin="anonymous" src="//25955654.s21i.faiusr.com/4/ABUIABAEGAAg8v_fyAYoxaLv7wEwuAg4zAM.png" />
</section>
</section>
</section>
<section style="max-width:100%;margin:0px 0px 10px;position:static;box-sizing:border-box;">
<section style="max-width:100%;position:static;box-sizing:border-box;">
<section style="font-size:14px;line-height:2;letter-spacing:2px;padding:0px 25px;box-sizing:border-box;max-width:100%;">
<p style="text-wrap-mode:wrap;box-sizing:border-box;">
<span style="box-sizing:border-box;">中国航天事业日新月异,航空航天专业也已成为众多港澳台联考生的热门选择。</span><strong style="box-sizing:border-box;"><span style="color:#D85642;box-sizing:border-box;">今天,我们将为大家揭晓港澳台联考中设有相关航空航天专业的七所顶尖院校,</span></strong><span style="box-sizing:border-box;">帮助怀揣航天梦想的学子,更好地规划升学路径。</span>
</p>
</section>
</section>
</section>
<section style="max-width:100%;margin:10px 0px 15px;position:static;box-sizing:border-box;">
<section style="line-height:0;text-align:center;box-sizing:border-box;max-width:100%;position:static;">
<section style="max-width:100%;vertical-align:middle;display:inline-block;line-height:0;width:88%;height:auto;box-sizing:border-box;">
<img class="raw-image" style="vertical-align:middle;max-width:100%;width:100%;box-sizing:border-box;" data-ratio="0.75" data-w="1080" _width="100%" data-s="300,640" crossorigin="anonymous" src="//25955654.s21i.faiusr.com/2/ABUIABACGAAglvuDzQYo_K-lJzC4CDiqBg.jpg" />
</section>
</section>
</section>
<section style="position:static;max-width:100%;margin:10px 0px 15px;transform:translate3d(20px, 0px, 0px);-webkit-transform:translate3d(20px, 0px, 0px);-moz-transform:translate3d(20px, 0px, 0px);-o-transform:translate3d(20px, 0px, 0px);box-sizing:border-box;">
<section style="text-align:left;justify-content:flex-start;display:flex;flex-flow:row;box-sizing:border-box;max-width:100%;position:static;">
<section style="display:inline-block;vertical-align:bottom;width:auto;align-self:flex-end;flex:0 0 auto;background-color:#5D8ED8;border-style:solid;border-width:0px 0px 0px 12px;border-left-color:#86B5FC;min-width:5%;max-width:100%;height:auto;padding:4px 12px;z-index:1;box-sizing:border-box;">
<section style="max-width:100%;position:static;box-sizing:border-box;">
<section style="text-align:justify;color:#FFFFFF;letter-spacing:2px;font-size:15px;box-sizing:border-box;max-width:100%;">
<p style="text-wrap-mode:wrap;box-sizing:border-box;">
<strong style="box-sizing:border-box;">1. 北京航空航天大学</strong>
</p>
</section>
</section>
</section>
<section style="display:inline-block;vertical-align:bottom;width:auto;align-self:flex-end;flex:0 0 auto;min-width:5%;max-width:100%;height:auto;margin:0px 0px -3px -26px;box-sizing:border-box;">
<section style="display:contents;box-sizing:border-box;">
<section style="display:contents;position:static;box-sizing:border-box;">
<section style="display:contents;box-sizing:border-box;">
<section style="transform:rotateZ(8deg);-webkit-transform:rotateZ(8deg);-moz-transform:rotateZ(8deg);-o-transform:rotateZ(8deg);box-sizing:border-box;max-width:100%;">
<section style="text-align:center;margin:0px;box-sizing:border-box;">
<section style="display:inline-block;width:37.2716px;height:28px;vertical-align:top;overflow:hidden;background-color:#D5DEE8;margin:0px;box-sizing:border-box;">
<section style="text-align:justify;box-sizing:border-box;">
<p style="text-wrap-mode:wrap;box-sizing:border-box;">
<span style="box-sizing:border-box;"><br style="box-sizing:border-box;" />
</span>
</p>
</section>
</section>
</section>
</section>
</section>
</section>
</section>
</section>
</section>
</section>
<section style="max-width:100%;margin:0px 0px 10px;position:static;box-sizing:border-box;">
<section style="max-width:100%;position:static;box-sizing:border-box;">
<section style="font-size:14px;letter-spacing:2px;line-height:2;padding:0px 25px;box-sizing:border-box;max-width:100%;">
<p style="text-wrap-mode:wrap;box-sizing:border-box;">
<strong style="box-sizing:border-box;">院校定位:</strong><span style="box-sizing:border-box;">工信部直属,</span><strong style="box-sizing:border-box;"><span style="color:#D85642;box-sizing:border-box;">“211、985、双一流”A类高校,航空航天领域领军者。</span></strong>
</p>
</section>
</section>
</section>
<section style="max-width:100%;margin:0px 0px 10px;position:static;box-sizing:border-box;">
<section style="max-width:100%;position:static;box-sizing:border-box;">
<section style="font-size:14px;letter-spacing:2px;line-height:2;padding:0px 25px;box-sizing:border-box;max-width:100%;">
<p style="text-wrap-mode:wrap;box-sizing:border-box;">
<strong style="box-sizing:border-box;">专业优势:</strong><span style="box-sizing:border-box;">参与C919、直-20研发,</span><strong style="box-sizing:border-box;"><span style="color:#D85642;box-sizing:border-box;">航空宇航科学与技术全国第一,学科评估A+。</span></strong>
</p>
</section>
</section>
</section>
<section style="max-width:100%;margin:0px 0px 10px;position:static;box-sizing:border-box;">
<section style="max-width:100%;position:static;box-sizing:border-box;">
<section style="font-size:14px;letter-spacing:2px;line-height:2;padding:0px 25px;box-sizing:border-box;max-width:100%;">
<p style="text-wrap-mode:wrap;box-sizing:border-box;">
<strong style="box-sizing:border-box;">联考须知:</strong><strong style="box-sizing:border-box;"><span style="color:#D85642;box-sizing:border-box;">2025年理科分数线668分,</span></strong><span style="box-sizing:border-box;">招生少、竞争烈,毕业生多入职航天央企。</span>
</p>
</section>
</section>
</section>
<section style="max-width:100%;margin:10px 0px 15px;position:static;box-sizing:border-box;">
<section style="line-height:0;text-align:center;box-sizing:border-box;max-width:100%;position:static;">
<section style="max-width:100%;vertical-align:middle;display:inline-block;line-height:0;width:88%;height:auto;box-sizing:border-box;">
<img class="raw-image" style="vertical-align:middle;max-width:100%;width:100%;box-sizing:border-box;" data-ratio="0.7416667" data-w="1080" _width="100%" data-s="300,640" crossorigin="anonymous" src="//25955654.s21i.faiusr.com/2/ABUIABACGAAgoPqDzQYomK6ogwQwuAg4oQY.jpg" />
</section>
</section>
</section>
<section style="position:static;max-width:100%;margin:10px 0px 15px;transform:translate3d(20px, 0px, 0px);-webkit-transform:translate3d(20px, 0px, 0px);-moz-transform:translate3d(20px, 0px, 0px);-o-transform:translate3d(20px, 0px, 0px);box-sizing:border-box;">
<section style="text-align:left;justify-content:flex-start;display:flex;flex-flow:row;box-sizing:border-box;max-width:100%;position:static;">
<section style="display:inline-block;vertical-align:bottom;width:auto;align-self:flex-end;flex:0 0 auto;background-color:#5D8ED8;border-style:solid;border-width:0px 0px 0px 12px;border-left-color:#86B5FC;min-width:5%;max-width:100%;height:auto;padding:4px 12px;z-index:1;box-sizing:border-box;">
<section style="max-width:100%;position:static;box-sizing:border-box;">
<section style="text-align:justify;color:#FFFFFF;letter-spacing:2px;font-size:15px;box-sizing:border-box;max-width:100%;">
<p style="text-wrap-mode:wrap;box-sizing:border-box;">
<strong style="box-sizing:border-box;">2. 中国科学技术大学</strong>
</p>
</section>
</section>
</section>
<section style="display:inline-block;vertical-align:bottom;width:auto;align-self:flex-end;flex:0 0 auto;min-width:5%;max-width:100%;height:auto;margin:0px 0px -3px -26px;box-sizing:border-box;">
<section style="display:contents;box-sizing:border-box;">
<section style="display:contents;position:static;box-sizing:border-box;">
<section style="display:contents;box-sizing:border-box;">
<section style="transform:rotateZ(8deg);-webkit-transform:rotateZ(8deg);-moz-transform:rotateZ(8deg);-o-transform:rotateZ(8deg);box-sizing:border-box;max-width:100%;">
<section style="text-align:center;margin:0px;box-sizing:border-box;">
<section style="display:inline-block;width:37.2716px;height:28px;vertical-align:top;overflow:hidden;background-color:#D5DEE8;margin:0px;box-sizing:border-box;">
<section style="text-align:justify;box-sizing:border-box;">
<p style="text-wrap-mode:wrap;box-sizing:border-box;">
<span style="box-sizing:border-box;"><br style="box-sizing:border-box;" />
</span>
</p>
</section>
</section>
</section>
</section>
</section>
</section>
</section>
</section>
</section>
</section>
<section style="max-width:100%;margin:0px 0px 10px;position:static;box-sizing:border-box;">
<section style="max-width:100%;position:static;box-sizing:border-box;">
<section style="font-size:14px;letter-spacing:2px;line-height:2;padding:0px 25px;box-sizing:border-box;max-width:100%;">
<p style="text-wrap-mode:wrap;box-sizing:border-box;">
<strong style="box-sizing:border-box;">院校定位:</strong><span style="box-sizing:border-box;">中科院直属顶尖高校,</span><strong style="box-sizing:border-box;"><span style="color:#D85642;box-sizing:border-box;">理工科基础扎实,深耕航天科技前沿,是基础学科研究标杆。</span></strong>
</p>
</section>
</section>
</section>
<section style="max-width:100%;margin:0px 0px 10px;position:static;box-sizing:border-box;">
<section style="max-width:100%;position:static;box-sizing:border-box;">
<section style="font-size:14px;letter-spacing:2px;line-height:2;padding:0px 25px;box-sizing:border-box;max-width:100%;">
<p style="text-wrap-mode:wrap;box-sizing:border-box;">
<strong style="box-sizing:border-box;">专业优势:</strong><strong style="box-sizing:border-box;"><span style="color:#D85642;box-sizing:border-box;">数学、物理等基础及交叉学科国际领先,</span></strong><span style="box-sizing:border-box;">为航空航天领域输送大量顶尖研究型人才,助力重大航天工程。</span>
</p>
</section>
</section>
</section>
<section style="max-width:100%;margin:0px 0px 10px;position:static;box-sizing:border-box;">
<section style="max-width:100%;position:static;box-sizing:border-box;">
<section style="font-size:14px;letter-spacing:2px;line-height:2;padding:0px 25px;box-sizing:border-box;max-width:100%;">
<p style="text-wrap-mode:wrap;box-sizing:border-box;">
<strong style="box-sizing:border-box;">联考须知:</strong><strong style="box-sizing:border-box;"><span style="color:#D85642;box-sizing:border-box;">2025年理科分数线675分,仅招2人,</span></strong><span style="box-sizing:border-box;">招生门槛极高,适配立志科研的顶尖考生。</span>
</p>
</section>
</section>
</section>
<section style="max-width:100%;margin:10px 0px 15px;position:static;box-sizing:border-box;">
<section style="line-height:0;text-align:center;box-sizing:border-box;max-width:100%;position:static;">
<section style="max-width:100%;vertical-align:middle;display:inline-block;line-height:0;width:88%;height:auto;box-sizing:border-box;">
<img class="raw-image" style="vertical-align:middle;max-width:100%;width:100%;box-sizing:border-box;" data-ratio="0.8064815" data-w="1080" _width="100%" data-s="300,640" crossorigin="anonymous" src="//25955654.s21i.faiusr.com/2/ABUIABACGAAgoPqDzQYov6yPqAQwuAg45wY.jpg" />
</section>
</section>
</section>
<section style="position:static;max-width:100%;margin:10px 0px 15px;transform:translate3d(20px, 0px, 0px);-webkit-transform:translate3d(20px, 0px, 0px);-moz-transform:translate3d(20px, 0px, 0px);-o-transform:translate3d(20px, 0px, 0px);box-sizing:border-box;">
<section style="text-align:left;justify-content:flex-start;display:flex;flex-flow:row;box-sizing:border-box;max-width:100%;position:static;">
<section style="display:inline-block;vertical-align:bottom;width:auto;align-self:flex-end;flex:0 0 auto;background-color:#5D8ED8;border-style:solid;border-width:0px 0px 0px 12px;border-left-color:#86B5FC;min-width:5%;max-width:100%;height:auto;padding:4px 12px;z-index:1;box-sizing:border-box;">
<section style="max-width:100%;position:static;box-sizing:border-box;">
<section style="text-align:justify;color:#FFFFFF;letter-spacing:2px;font-size:15px;box-sizing:border-box;max-width:100%;">
<p style="text-wrap-mode:wrap;box-sizing:border-box;">
<strong style="box-sizing:border-box;">3. 北京理工大学</strong>
</p>
</section>
</section>
</section>
<section style="display:inline-block;vertical-align:bottom;width:auto;align-self:flex-end;flex:0 0 auto;min-width:5%;max-width:100%;height:auto;margin:0px 0px -3px -26px;box-sizing:border-box;">
<section style="display:contents;box-sizing:border-box;">
<section style="display:contents;position:static;box-sizing:border-box;">
<section style="display:contents;box-sizing:border-box;">
<section style="transform:rotateZ(8deg);-webkit-transform:rotateZ(8deg);-moz-transform:rotateZ(8deg);-o-transform:rotateZ(8deg);box-sizing:border-box;max-width:100%;">
<section style="text-align:center;margin:0px;box-sizing:border-box;">
<section style="display:inline-block;width:37.2716px;height:28px;vertical-align:top;overflow:hidden;background-color:#D5DEE8;margin:0px;box-sizing:border-box;">
<section style="text-align:justify;box-sizing:border-box;">
<p style="text-wrap-mode:wrap;box-sizing:border-box;">
<span style="box-sizing:border-box;"><br style="box-sizing:border-box;" />
</span>
</p>
</section>
</section>
</section>
</section>
</section>
</section>
</section>
</section>
</section>
</section>
<section style="max-width:100%;margin:0px 0px 10px;position:static;box-sizing:border-box;">
<section style="max-width:100%;position:static;box-sizing:border-box;">
<section style="font-size:14px;letter-spacing:2px;line-height:2;padding:0px 25px;box-sizing:border-box;max-width:100%;">
<p style="text-wrap-mode:wrap;box-sizing:border-box;">
<strong style="box-sizing:border-box;">院校定位:</strong><span style="box-sizing:border-box;">“国防七子”之一,工信部直属,</span><strong style="box-sizing:border-box;"><span style="color:#D85642;box-sizing:border-box;">“211、985、双一流”高校,国家武器装备研发重要基地。</span></strong>
</p>
</section>
</section>
</section>
<section style="max-width:100%;margin:0px 0px 10px;position:static;box-sizing:border-box;">
<section style="max-width:100%;position:static;box-sizing:border-box;">
<section style="font-size:14px;letter-spacing:2px;line-height:2;padding:0px 25px;box-sizing:border-box;max-width:100%;">
<p style="text-wrap-mode:wrap;box-sizing:border-box;">
<strong style="box-sizing:border-box;">专业优势:</strong><strong style="box-sizing:border-box;"><span style="color:#D85642;box-sizing:border-box;">兵</span></strong><strong style="box-sizing:border-box;"><span style="color:#D85642;box-sizing:border-box;">器科学与技术全国领先,飞行器动力、设计等专业实力雄厚,</span></strong><span style="box-sizing:border-box;">紧密贴合国防科技需求。</span>
</p>
</section>
</section>
</section>
<section style="max-width:100%;margin:0px 0px 10px;position:static;box-sizing:border-box;">
<section style="max-width:100%;position:static;box-sizing:border-box;">
<section style="font-size:14px;letter-spacing:2px;line-height:2;padding:0px 25px;box-sizing:border-box;max-width:100%;">
<p style="text-wrap-mode:wrap;box-sizing:border-box;">
<strong style="box-sizing:border-box;">联考须知:</strong><strong style="box-sizing:border-box;"><span style="color:#D85642;box-sizing:border-box;">2025年分数线654分,</span></strong><span style="box-sizing:border-box;">分数略低于北航、中科大,竞争仍激烈,毕业生受国防系统认可。</span>
</p>
</section>
</section>
</section>
<section style="max-width:100%;margin:10px 0px 15px;position:static;box-sizing:border-box;">
<section style="line-height:0;text-align:center;box-sizing:border-box;max-width:100%;position:static;">
<section style="max-width:100%;vertical-align:middle;display:inline-block;line-height:0;width:88%;height:auto;box-sizing:border-box;">
<img class="raw-image" style="vertical-align:middle;max-width:100%;width:100%;box-sizing:border-box;" data-ratio="0.75" data-w="1080" _width="100%" data-s="300,640" crossorigin="anonymous" src="//25955654.s21i.faiusr.com/2/ABUIABACGAAgoPqDzQYo4IDV_gQwuAg4qgY.jpg" />
</section>
</section>
</section>
<section style="position:static;max-width:100%;margin:10px 0px 15px;transform:translate3d(20px, 0px, 0px);-webkit-transform:translate3d(20px, 0px, 0px);-moz-transform:translate3d(20px, 0px, 0px);-o-transform:translate3d(20px, 0px, 0px);box-sizing:border-box;">
<section style="text-align:left;justify-content:flex-start;display:flex;flex-flow:row;box-sizing:border-box;max-width:100%;position:static;">
<section style="display:inline-block;vertical-align:bottom;width:auto;align-self:flex-end;flex:0 0 auto;background-color:#5D8ED8;border-style:solid;border-width:0px 0px 0px 12px;border-left-color:#86B5FC;min-width:5%;max-width:100%;height:auto;padding:4px 12px;z-index:1;box-sizing:border-box;">
<section style="max-width:100%;position:static;box-sizing:border-box;">
<section style="text-align:justify;color:#FFFFFF;letter-spacing:2px;font-size:15px;box-sizing:border-box;max-width:100%;">
<p style="text-wrap-mode:wrap;box-sizing:border-box;">
<strong style="box-sizing:border-box;">4. 中山大学</strong>
</p>
</section>
</section>
</section>
<section style="display:inline-block;vertical-align:bottom;width:auto;align-self:flex-end;flex:0 0 auto;min-width:5%;max-width:100%;height:auto;margin:0px 0px -3px -26px;box-sizing:border-box;">
<section style="display:contents;box-sizing:border-box;">
<section style="display:contents;position:static;box-sizing:border-box;">
<section style="display:contents;box-sizing:border-box;">
<section style="transform:rotateZ(8deg);-webkit-transform:rotateZ(8deg);-moz-transform:rotateZ(8deg);-o-transform:rotateZ(8deg);box-sizing:border-box;max-width:100%;">
<section style="text-align:center;margin:0px;box-sizing:border-box;">
<section style="display:inline-block;width:37.2716px;height:28px;vertical-align:top;overflow:hidden;background-color:#D5DEE8;margin:0px;box-sizing:border-box;">
<section style="text-align:justify;box-sizing:border-box;">
<p style="text-wrap-mode:wrap;box-sizing:border-box;">
<span style="box-sizing:border-box;"><br style="box-sizing:border-box;" />
</span>
</p>
</section>
</section>
</section>
</section>
</section>
</section>
</section>
</section>
</section>
</section>
<section style="max-width:100%;margin:0px 0px 10px;position:static;box-sizing:border-box;">
<section style="max-width:100%;position:static;box-sizing:border-box;">
<section style="font-size:14px;letter-spacing:2px;line-height:2;padding:0px 25px;box-sizing:border-box;max-width:100%;">
<p style="text-wrap-mode:wrap;box-sizing:border-box;">
<strong style="box-sizing:border-box;">院校定位:</strong><span style="box-sizing:border-box;">华南地区“211、985、双一流”高校,综合实力强劲,</span><strong style="box-sizing:border-box;"><span style="color:#D85642;box-sizing:border-box;">南方考生优选,适配粤港澳大湾区发展需求。</span></strong>
</p>
</section>
</section>
</section>
<section style="max-width:100%;margin:0px 0px 10px;position:static;box-sizing:border-box;">
<section style="max-width:100%;position:static;box-sizing:border-box;">
<section style="font-size:14px;letter-spacing:2px;line-height:2;padding:0px 25px;box-sizing:border-box;max-width:100%;">
<p style="text-wrap-mode:wrap;box-sizing:border-box;">
<strong style="box-sizing:border-box;">专业优势:</strong><span style="box-sizing:border-box;">学科门类齐全,提供优质交叉学科平台,</span><strong style="box-sizing:border-box;"><span style="color:#D85642;box-sizing:border-box;">聚焦智能导航、航空电子,助力华南航空航天产业。</span></strong>
</p>
</section>
</section>
</section>
<section style="max-width:100%;margin:0px 0px 10px;position:static;box-sizing:border-box;">
<section style="max-width:100%;position:static;box-sizing:border-box;">
<section style="font-size:14px;letter-spacing:2px;line-height:2;padding:0px 25px;box-sizing:border-box;max-width:100%;">
<p style="text-wrap-mode:wrap;box-sizing:border-box;">
<strong style="box-sizing:border-box;">联考须知</strong><strong style="box-sizing:border-box;"><span style="color:#D85642;box-sizing:border-box;">:2025年理科分数线652分,招144人,</span></strong><span style="box-sizing:border-box;">招生多、难度温和,性价比高,深受南方考生青睐。</span>
</p>
</section>
</section>
</section>
<section style="max-width:100%;margin:10px 0px 15px;position:static;box-sizing:border-box;">
<section style="line-height:0;text-align:center;box-sizing:border-box;max-width:100%;position:static;">
<section style="max-width:100%;vertical-align:middle;display:inline-block;line-height:0;width:88%;height:auto;box-sizing:border-box;">
<img class="raw-image" style="vertical-align:middle;max-width:100%;width:100%;box-sizing:border-box;" data-ratio="0.75" data-w="1080" _width="100%" data-s="300,640" crossorigin="anonymous" src="//25955654.s21i.faiusr.com/2/ABUIABACGAAgq6PrxwYouM6UhgIwuAg4qgY.jpg" />
</section>
</section>
</section>
<section style="position:static;max-width:100%;margin:10px 0px 15px;transform:translate3d(20px, 0px, 0px);-webkit-transform:translate3d(20px, 0px, 0px);-moz-transform:translate3d(20px, 0px, 0px);-o-transform:translate3d(20px, 0px, 0px);box-sizing:border-box;">
<section style="text-align:left;justify-content:flex-start;display:flex;flex-flow:row;box-sizing:border-box;max-width:100%;position:static;">
<section style="display:inline-block;vertical-align:bottom;width:auto;align-self:flex-end;flex:0 0 auto;background-color:#5D8ED8;border-style:solid;border-width:0px 0px 0px 12px;border-left-color:#86B5FC;min-width:5%;max-width:100%;height:auto;padding:4px 12px;z-index:1;box-sizing:border-box;">
<section style="max-width:100%;position:static;box-sizing:border-box;">
<section style="text-align:justify;color:#FFFFFF;letter-spacing:2px;font-size:15px;box-sizing:border-box;max-width:100%;">
<p style="text-wrap-mode:wrap;box-sizing:border-box;">
<strong style="box-sizing:border-box;">5. 南京航空航天大学</strong>
</p>
</section>
</section>
</section>
<section style="display:inline-block;vertical-align:bottom;width:auto;align-self:flex-end;flex:0 0 auto;min-width:5%;max-width:100%;height:auto;margin:0px 0px -3px -26px;box-sizing:border-box;">
<section style="display:contents;box-sizing:border-box;">
<section style="display:contents;position:static;box-sizing:border-box;">
<section style="display:contents;box-sizing:border-box;">
<section style="transform:rotateZ(8deg);-webkit-transform:rotateZ(8deg);-moz-transform:rotateZ(8deg);-o-transform:rotateZ(8deg);box-sizing:border-box;max-width:100%;">
<section style="text-align:center;margin:0px;box-sizing:border-box;">
<section style="display:inline-block;width:37.2716px;height:28px;vertical-align:top;overflow:hidden;background-color:#D5DEE8;margin:0px;box-sizing:border-box;">
<section style="text-align:justify;box-sizing:border-box;">
<p style="text-wrap-mode:wrap;box-sizing:border-box;">
<span style="box-sizing:border-box;"><br style="box-sizing:border-box;" />
</span>
</p>
</section>
</section>
</section>
</section>
</section>
</section>
</section>
</section>
</section>
</section>
<section style="max-width:100%;margin:0px 0px 10px;position:static;box-sizing:border-box;">
<section style="max-width:100%;position:static;box-sizing:border-box;">
<section style="font-size:14px;letter-spacing:2px;line-height:2;padding:0px 25px;box-sizing:border-box;max-width:100%;">
<p style="text-wrap-mode:wrap;box-sizing:border-box;">
<strong style="box-sizing:border-box;">院校定位:</strong><span style="box-sizing:border-box;">“双一流、211”高校,</span><strong style="box-sizing:border-box;"><span style="color:#D85642;box-sizing:border-box;">航空航天民航特色鲜明,国内最早研制无人机的高校之一。</span></strong>
</p>
</section>
</section>
</section>
<section style="max-width:100%;margin:0px 0px 10px;position:static;box-sizing:border-box;">
<section style="max-width:100%;position:static;box-sizing:border-box;">
<section style="font-size:14px;letter-spacing:2px;line-height:2;padding:0px 25px;box-sizing:border-box;max-width:100%;">
<p style="text-wrap-mode:wrap;box-sizing:border-box;">
<strong style="box-sizing:border-box;">专业优势:</strong><span style="box-sizing:border-box;">航空宇航科学与技术学科全国领先,</span><strong style="box-sizing:border-box;"><span style="color:#D85642;box-sizing:border-box;">机械工程、电气工程、计算机科学与技术等工科专业实力强劲,体系完善。</span></strong>
</p>
</section>
</section>
</section>
<section style="max-width:100%;margin:0px 0px 10px;position:static;box-sizing:border-box;">
<section style="max-width:100%;position:static;box-sizing:border-box;">
<section style="font-size:14px;letter-spacing:2px;line-height:2;padding:0px 25px;box-sizing:border-box;max-width:100%;">
<p style="text-wrap-mode:wrap;box-sizing:border-box;">
<strong style="box-sizing:border-box;">联考须知:</strong><strong style="box-sizing:border-box;"><span style="color:#D85642;box-sizing:border-box;">2025年分数线613分,</span></strong><span style="box-sizing:border-box;">分数适中,报考难度温和,性价比突出,适配中等偏上理科考生。</span>
</p>
</section>
</section>
</section>
<section style="max-width:100%;margin:10px 0px 15px;position:static;box-sizing:border-box;">
<section style="line-height:0;text-align:center;box-sizing:border-box;max-width:100%;position:static;">
<section style="max-width:100%;vertical-align:middle;display:inline-block;line-height:0;width:88%;height:auto;box-sizing:border-box;">
<img class="raw-image" style="vertical-align:middle;max-width:100%;width:100%;box-sizing:border-box;" data-ratio="0.562037" data-w="1080" _width="100%" data-s="300,640" crossorigin="anonymous" src="//25955654.s21i.faiusr.com/2/ABUIABACGAAgx5vJxQYoovaZ_QYwuAg43wQ.jpg" />
</section>
</section>
</section>
<section style="position:static;max-width:100%;margin:10px 0px 15px;transform:translate3d(20px, 0px, 0px);-webkit-transform:translate3d(20px, 0px, 0px);-moz-transform:translate3d(20px, 0px, 0px);-o-transform:translate3d(20px, 0px, 0px);box-sizing:border-box;">
<section style="text-align:left;justify-content:flex-start;display:flex;flex-flow:row;box-sizing:border-box;max-width:100%;position:static;">
<section style="display:inline-block;vertical-align:bottom;width:auto;align-self:flex-end;flex:0 0 auto;background-color:#5D8ED8;border-style:solid;border-width:0px 0px 0px 12px;border-left-color:#86B5FC;min-width:5%;max-width:100%;height:auto;padding:4px 12px;z-index:1;box-sizing:border-box;">
<section style="max-width:100%;position:static;box-sizing:border-box;">
<section style="text-align:justify;color:#FFFFFF;letter-spacing:2px;font-size:15px;box-sizing:border-box;max-width:100%;">
<p style="text-wrap-mode:wrap;box-sizing:border-box;">
<strong style="box-sizing:border-box;">6. 南京理工大学</strong>
</p>
</section>
</section>
</section>
<section style="display:inline-block;vertical-align:bottom;width:auto;align-self:flex-end;flex:0 0 auto;min-width:5%;max-width:100%;height:auto;margin:0px 0px -3px -26px;box-sizing:border-box;">
<section style="display:contents;box-sizing:border-box;">
<section style="display:contents;position:static;box-sizing:border-box;">
<section style="display:contents;box-sizing:border-box;">
<section style="transform:rotateZ(8deg);-webkit-transform:rotateZ(8deg);-moz-transform:rotateZ(8deg);-o-transform:rotateZ(8deg);box-sizing:border-box;max-width:100%;">
<section style="text-align:center;margin:0px;box-sizing:border-box;">
<section style="display:inline-block;width:37.2716px;height:28px;vertical-align:top;overflow:hidden;background-color:#D5DEE8;margin:0px;box-sizing:border-box;">
<section style="text-align:justify;box-sizing:border-box;">
<p style="text-wrap-mode:wrap;box-sizing:border-box;">
<span style="box-sizing:border-box;"><br style="box-sizing:border-box;" />
</span>
</p>
</section>
</section>
</section>
</section>
</section>
</section>
</section>
</section>
</section>
</section>
<section style="max-width:100%;margin:0px 0px 10px;position:static;box-sizing:border-box;">
<section style="max-width:100%;position:static;box-sizing:border-box;">
<section style="font-size:14px;letter-spacing:2px;line-height:2;padding:0px 25px;box-sizing:border-box;max-width:100%;">
<p style="text-wrap-mode:wrap;box-sizing:border-box;">
<strong style="box-sizing:border-box;">院校定位:</strong><span style="box-sizing:border-box;">“国防七子”之一,</span><strong style="box-sizing:border-box;"><span style="color:#D85642;box-sizing:border-box;">工信部直属,“211、双一流”高校,我国兵器工业顶尖学府。</span></strong>
</p>
</section>
</section>
</section>
<section style="max-width:100%;margin:0px 0px 10px;position:static;box-sizing:border-box;">
<section style="max-width:100%;position:static;box-sizing:border-box;">
<section style="font-size:14px;letter-spacing:2px;line-height:2;padding:0px 25px;box-sizing:border-box;max-width:100%;">
<p style="text-wrap-mode:wrap;box-sizing:border-box;">
<strong style="box-sizing:border-box;">专业优势:</strong><strong style="box-sizing:border-box;"><span style="color:#D85642;box-sizing:border-box;">飞行器动力、导航制导等专业有特色,</span></strong><span style="box-sizing:border-box;">学科基础扎实,毕业生在国防系统认可度极高。</span>
</p>
</section>
</section>
</section>
<section style="max-width:100%;margin:0px 0px 10px;position:static;box-sizing:border-box;">
<section style="max-width:100%;position:static;box-sizing:border-box;">
<section style="font-size:14px;letter-spacing:2px;line-height:2;padding:0px 25px;box-sizing:border-box;max-width:100%;">
<p style="text-wrap-mode:wrap;box-sizing:border-box;">
<strong style="box-sizing:border-box;">联考须知:</strong><strong style="box-sizing:border-box;"><span style="color:#D85642;box-sizing:border-box;">2025年分数线611分,</span></strong><span style="box-sizing:border-box;">与南航相近,录取门槛适中,适合中等偏上、追求稳妥上岸的考生。</span>
</p>
</section>
</section>
</section>
<section style="max-width:100%;margin:10px 0px 15px;position:static;box-sizing:border-box;">
<section style="line-height:0;text-align:center;box-sizing:border-box;max-width:100%;position:static;">
<section style="max-width:100%;vertical-align:middle;display:inline-block;line-height:0;width:88%;height:auto;box-sizing:border-box;">
<img class="raw-image" style="vertical-align:middle;max-width:100%;width:100%;box-sizing:border-box;" data-ratio="0.562963" data-w="1080" _width="100%" data-s="300,640" crossorigin="anonymous" src="//25955654.s21i.faiusr.com/2/ABUIABACGAAg3fWDzQYorebB3wcwuAg44AQ.jpg" />
</section>
</section>
</section>
<section style="position:static;max-width:100%;margin:10px 0px 15px;transform:translate3d(20px, 0px, 0px);-webkit-transform:translate3d(20px, 0px, 0px);-moz-transform:translate3d(20px, 0px, 0px);-o-transform:translate3d(20px, 0px, 0px);box-sizing:border-box;">
<section style="text-align:left;justify-content:flex-start;display:flex;flex-flow:row;box-sizing:border-box;max-width:100%;position:static;">
<section style="display:inline-block;vertical-align:bottom;width:auto;align-self:flex-end;flex:0 0 auto;background-color:#5D8ED8;border-style:solid;border-width:0px 0px 0px 12px;border-left-color:#86B5FC;min-width:5%;max-width:100%;height:auto;padding:4px 12px;z-index:1;box-sizing:border-box;">
<section style="max-width:100%;position:static;box-sizing:border-box;">
<section style="text-align:justify;color:#FFFFFF;letter-spacing:2px;font-size:15px;box-sizing:border-box;max-width:100%;">
<p style="text-wrap-mode:wrap;box-sizing:border-box;">
<strong style="box-sizing:border-box;">7. 哈尔滨工程大学</strong>
</p>
</section>
</section>
</section>
<section style="display:inline-block;vertical-align:bottom;width:auto;align-self:flex-end;flex:0 0 auto;min-width:5%;max-width:100%;height:auto;margin:0px 0px -3px -26px;box-sizing:border-box;">
<section style="display:contents;box-sizing:border-box;">
<section style="display:contents;position:static;box-sizing:border-box;">
<section style="display:contents;box-sizing:border-box;">
<section style="transform:rotateZ(8deg);-webkit-transform:rotateZ(8deg);-moz-transform:rotateZ(8deg);-o-transform:rotateZ(8deg);box-sizing:border-box;max-width:100%;">
<section style="text-align:center;margin:0px;box-sizing:border-box;">
<section style="display:inline-block;width:37.2716px;height:28px;vertical-align:top;overflow:hidden;background-color:#D5DEE8;margin:0px;box-sizing:border-box;">
<section style="text-align:justify;box-sizing:border-box;">
<p style="text-wrap-mode:wrap;box-sizing:border-box;">
<span style="box-sizing:border-box;"><br style="box-sizing:border-box;" />
</span>
</p>
</section>
</section>
</section>
</section>
</section>
</section>
</section>
</section>
</section>
</section>
<section style="max-width:100%;margin:0px 0px 10px;position:static;box-sizing:border-box;">
<section style="max-width:100%;position:static;box-sizing:border-box;">
<section style="font-size:14px;letter-spacing:2px;line-height:2;padding:0px 25px;box-sizing:border-box;max-width:100%;">
<p style="text-wrap-mode:wrap;box-sizing:border-box;">
<strong style="box-sizing:border-box;">院校定位:</strong><span style="box-sizing:border-box;">“国防七子”之一,“211、双一流”高校,</span><strong style="box-sizing:border-box;"><span style="color:#D85642;box-sizing:border-box;">学科基础扎实,国防科技人才培养重要基地。</span></strong>
</p>
</section>
</section>
</section>
<section style="max-width:100%;margin:0px 0px 10px;position:static;box-sizing:border-box;">
<section style="max-width:100%;position:static;box-sizing:border-box;">
<section style="font-size:14px;letter-spacing:2px;line-height:2;padding:0px 25px;box-sizing:border-box;max-width:100%;">
<p style="text-wrap-mode:wrap;box-sizing:border-box;">
<strong style="box-sizing:border-box;">专业优势:</strong><strong style="box-sizing:border-box;"><span style="color:#D85642;box-sizing:border-box;">飞行器动力工程为国家级一流专业,</span></strong><span style="box-sizing:border-box;">聚焦飞行器动力研发,贴合产业需求,注重实践能力培养。</span>
</p>
</section>
</section>
</section>
<section style="max-width:100%;margin:0px 0px 10px;position:static;box-sizing:border-box;">
<section style="max-width:100%;position:static;box-sizing:border-box;">
<section style="font-size:14px;letter-spacing:2px;line-height:2;padding:0px 25px;box-sizing:border-box;max-width:100%;">
<p style="text-wrap-mode:wrap;box-sizing:border-box;">
<strong style="box-sizing:border-box;">联考须知:</strong><strong style="box-sizing:border-box;"><span style="color:#D85642;box-sizing:border-box;">2025年分数线594分,</span></strong><span style="box-sizing:border-box;">榜单最低,录取率高,适配中等理科考生。</span>
</p>
</section>
</section>
</section>
<section style="max-width:100%;margin:10px 0px 15px;position:static;box-sizing:border-box;">
<section style="line-height:0;text-align:center;box-sizing:border-box;max-width:100%;position:static;">
<section style="max-width:100%;vertical-align:middle;display:inline-block;line-height:0;width:88%;height:auto;box-sizing:border-box;">
<img class="raw-image" style="vertical-align:middle;max-width:100%;width:100%;box-sizing:border-box;" data-ratio="0.75" data-w="1080" _width="100%" data-s="300,640" crossorigin="anonymous" src="//25955654.s21i.faiusr.com/2/ABUIABACGAAglvuDzQYotK3zpAMwuAg4qgY.jpg" />
</section>
</section>
</section>
<section style="position:static;max-width:100%;margin:10px 0px 15px;transform:translate3d(20px, 0px, 0px);-webkit-transform:translate3d(20px, 0px, 0px);-moz-transform:translate3d(20px, 0px, 0px);-o-transform:translate3d(20px, 0px, 0px);box-sizing:border-box;">
<section style="text-align:left;justify-content:flex-start;display:flex;flex-flow:row;box-sizing:border-box;max-width:100%;position:static;">
<section style="display:inline-block;vertical-align:bottom;width:auto;align-self:flex-end;flex:0 0 auto;background-color:#5D8ED8;border-style:solid;border-width:0px 0px 0px 12px;border-left-color:#86B5FC;min-width:5%;max-width:100%;height:auto;padding:4px 12px;z-index:1;box-sizing:border-box;">
<section style="max-width:100%;position:static;box-sizing:border-box;">
<section style="text-align:justify;color:#FFFFFF;letter-spacing:2px;font-size:15px;box-sizing:border-box;max-width:100%;">
<p style="text-wrap-mode:wrap;box-sizing:border-box;">
<strong style="box-sizing:border-box;">报考建议</strong>
</p>
</section>
</section>
</section>
<section style="display:inline-block;vertical-align:bottom;width:auto;align-self:flex-end;flex:0 0 auto;min-width:5%;max-width:100%;height:auto;margin:0px 0px -3px -26px;box-sizing:border-box;">
<section style="display:contents;box-sizing:border-box;">
<section style="display:contents;position:static;box-sizing:border-box;">
<section style="display:contents;box-sizing:border-box;">
<section style="transform:rotateZ(8deg);-webkit-transform:rotateZ(8deg);-moz-transform:rotateZ(8deg);-o-transform:rotateZ(8deg);box-sizing:border-box;max-width:100%;">
<section style="text-align:center;margin:0px;box-sizing:border-box;">
<section style="display:inline-block;width:37.2716px;height:28px;vertical-align:top;overflow:hidden;background-color:#D5DEE8;margin:0px;box-sizing:border-box;">
<section style="text-align:justify;box-sizing:border-box;">
<p style="text-wrap-mode:wrap;box-sizing:border-box;">
<span style="box-sizing:border-box;"><br style="box-sizing:border-box;" />
</span>
</p>
</section>
</section>
</section>
</section>
</section>
</section>
</section>
</section>
</section>
</section>
<section style="max-width:100%;margin:0px 0px 10px;position:static;box-sizing:border-box;">
<section style="max-width:100%;position:static;box-sizing:border-box;">
<section style="font-size:14px;letter-spacing:2px;line-height:2;padding:0px 25px;box-sizing:border-box;max-width:100%;">
<p style="text-wrap-mode:wrap;box-sizing:border-box;">
<strong style="box-sizing:border-box;"><span style="color:#D85642;box-sizing:border-box;">高分段(650+):</span></strong><span style="box-sizing:border-box;">冲刺北航、中科大,院校顶尖,适合基础扎实、目标高远的考生。</span>
</p>
</section>
</section>
</section>
<section style="max-width:100%;margin:0px 0px 10px;position:static;box-sizing:border-box;">
<section style="max-width:100%;position:static;box-sizing:border-box;">
<section style="font-size:14px;letter-spacing:2px;line-height:2;padding:0px 25px;box-sizing:border-box;max-width:100%;">
<p style="text-wrap-mode:wrap;box-sizing:border-box;">
<strong style="box-sizing:border-box;"><span style="color:#D85642;box-sizing:border-box;">中上分段(620-650):</span></strong><span style="box-sizing:border-box;">优先北理工、中山大学,兼顾专业实力与地域优势。</span>
</p>
</section>
</section>
</section>
<section style="max-width:100%;margin:0px 0px 10px;position:static;box-sizing:border-box;">
<section style="max-width:100%;position:static;box-sizing:border-box;">
<section style="font-size:14px;letter-spacing:2px;line-height:2;padding:0px 25px;box-sizing:border-box;max-width:100%;">
<p style="text-wrap-mode:wrap;box-sizing:border-box;">
<strong style="box-sizing:border-box;"><span style="color:#D85642;box-sizing:border-box;">中等分段(570-620):</span></strong><span style="box-sizing:border-box;">重点选南航、哈工程,特色鲜明、门槛适中,易圆航天梦。</span>
</p>
</section>
</section>
</section>
<section style="max-width:100%;position:static;box-sizing:border-box;">
<section style="text-wrap-mode:wrap;margin:0px;padding:0px;box-sizing:border-box;max-width:100%;">
<p style="box-sizing:border-box;">
<span style="box-sizing:border-box;"><br style="box-sizing:border-box;" />
</span>
</p>
</section>
</section>
<section style="max-width:100%;position:static;box-sizing:border-box;">
<section style="font-size:14px;letter-spacing:2px;line-height:2;padding:0px 25px;box-sizing:border-box;max-width:100%;">
<p style="text-wrap-mode:wrap;box-sizing:border-box;">
<span style="box-sizing:border-box;">如需一对一升学指导或咨询华侨港澳台联考相关问题,请添加文末老师微信,也可咨询招生办罗老师18903009286<span style="box-sizing:border-box;"></span></span>
</p>
</section>
</section>
<section style="max-width:100%;position:static;box-sizing:border-box;margin-top:10px;margin-bottom:10px;">
<section style="line-height:0;text-align:center;box-sizing:border-box;max-width:100%;position:static;">
<section style="max-width:100%;vertical-align:middle;display:inline-block;line-height:0;width:60%;height:auto;box-sizing:border-box;">
<img class="raw-image" style="vertical-align:middle;max-width:100%;width:100%;box-sizing:border-box;" data-ratio="0.9885387" data-w="349" _width="100%" data-s="300,640" crossorigin="anonymous" src="//25955654.s21i.faiusr.com/4/ABUIABAEGAAg7trCwwYo1KnPugIw3QI42QI.png" />
</section>
</section>
</section>
<section style="max-width:100%;position:static;box-sizing:border-box;">
<section style="text-align:center;font-size:12px;letter-spacing:2px;box-sizing:border-box;max-width:100%;">
<p style="box-sizing:border-box;">
<span style="box-sizing:border-box;">扫码添加老师咨询详情</span><span style="color:#444444;font-size:14px;"></span>
</p>
</section>
</section>
</section>
扫码添加老师咨询详情
